Sentient Framework

Architecture Diagrams

System Context

Shows how the Sentient Framework fits into the overall system landscape, including external users, LLM services, vector databases, and code repositories.
System Context Diagram

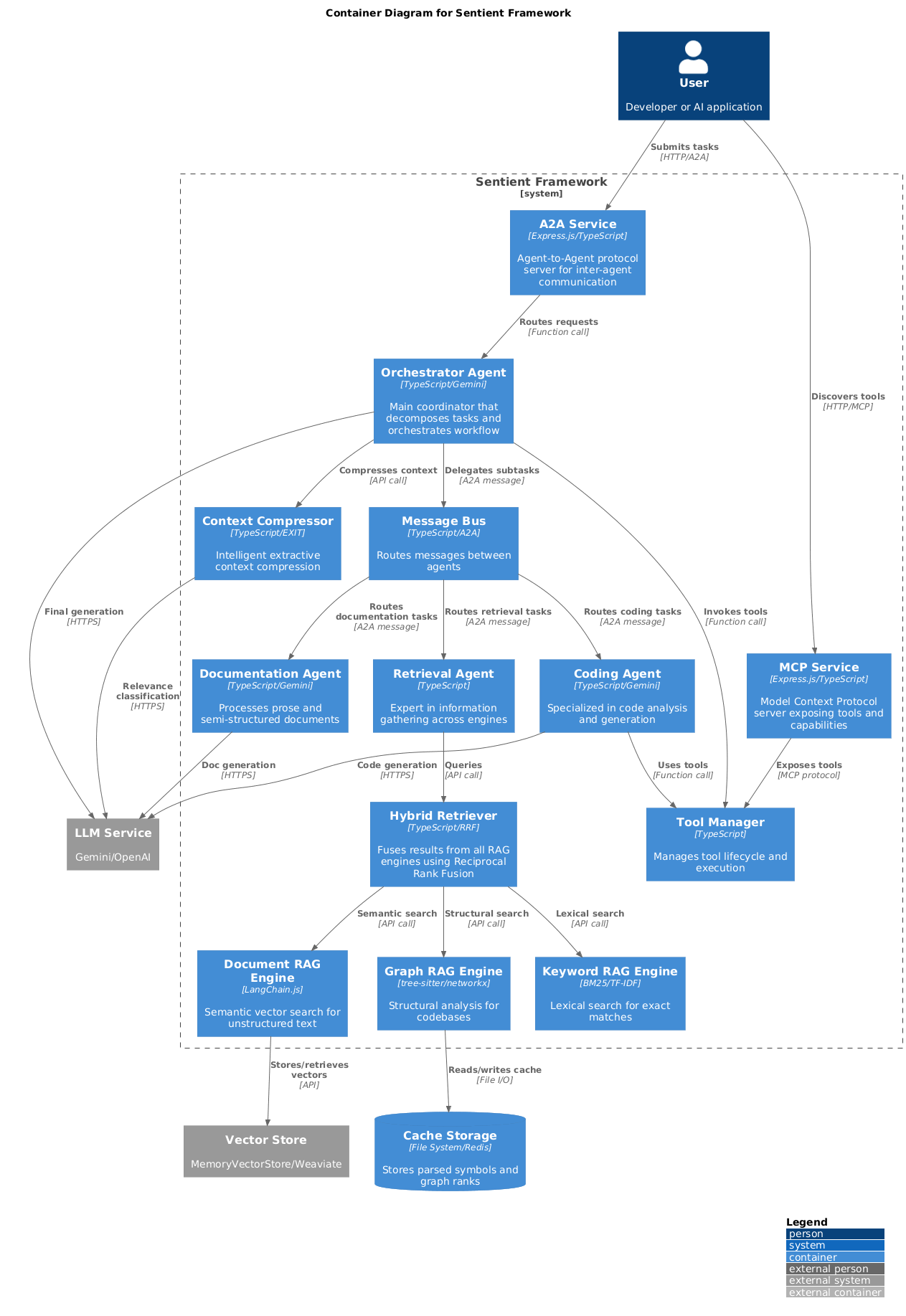
Container Diagram

Major containers and services: Service Layer (MCP Service, A2A Service), Agentic Core (Orchestrator, Tool Manager, Message Bus, Specialized Agents), and Context Engine Layer (Document/Graph/Keyword RAG, Hybrid Retriever, Context Compressor).
Container Diagram

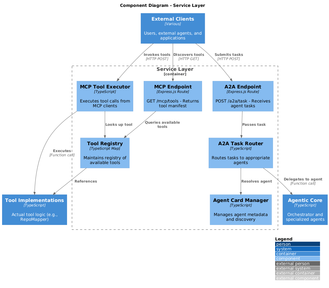
Service Layer Components

Detailed view of Service Layer: MCP endpoint (tool discovery, execution), A2A endpoint (task routing, agent discovery), tool registry, and agent card management.
Service Layer Components

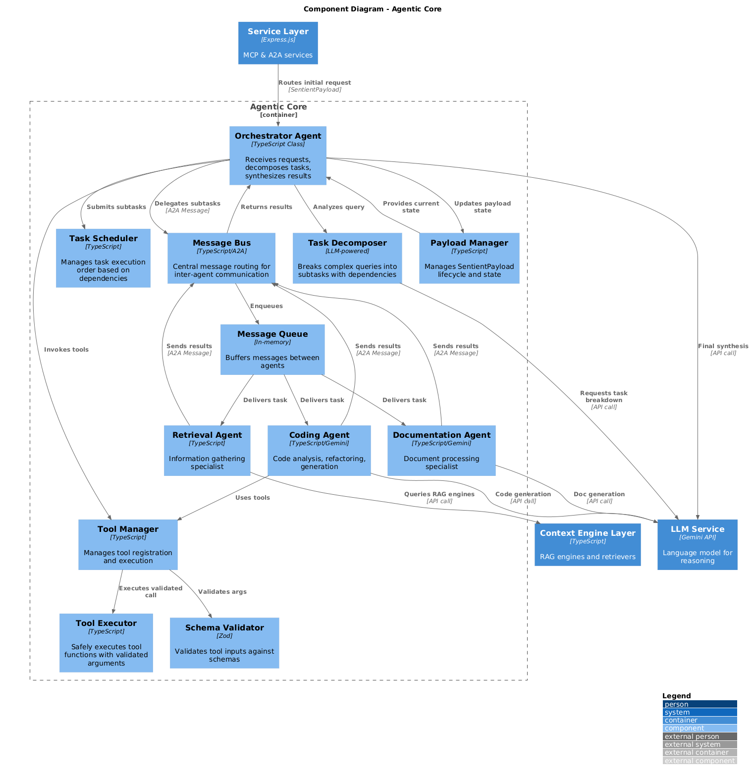
Agentic Core Components

The "brain" of the system: Orchestrator Agent (task decomposition, scheduling, synthesis), Message Bus, Tool Manager (validation, execution), Specialized Agents, and SentientPayload lifecycle.
Agentic Core Components

Context Engine Layer Components

Retrieval and optimization foundation: Document RAG (loader, splitter, embedder, vector store), Graph RAG (RepoMapper), Keyword RAG (BM25), Hybrid Retriever (RRF), and Context Compressor (EXIT-inspired).
Context Engine Components

Query Flow Sequence

Complete lifecycle of a complex query: ingestion, task decomposition, parallel retrieval, tool use, context compression, and response synthesis.
Query Flow Sequence

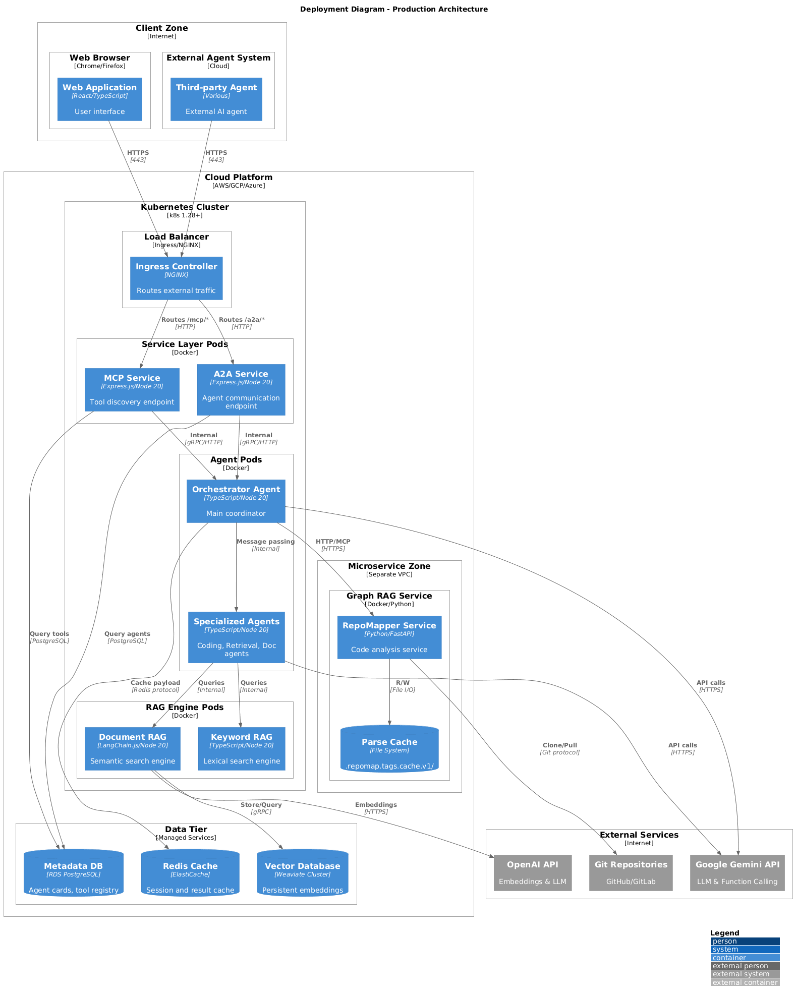
Deployment Architecture

Production environment: Kubernetes cluster, Pod types (Service, Agent, Engine), managed services (Vector DB, Redis, PostgreSQL), external services (OpenAI, Gemini), and load balancing.
Deployment Diagram

Data Flow

SentientPayload lifecycle: initial creation, state updates during execution, context fragment accumulation, compression, final output generation, and metadata enrichment.
Data Flow Diagram